宝宝白天咳嗽不断,原因解析、应对方法与关注重点
作为家长,一旦发现宝宝白天咳嗽不断,心中难免忧虑,本文将为您详细解析宝宝白天咳嗽的原因,并为您提供相应的应对措施与关注重点,帮助您更好地照顾宝宝,让宝宝尽快恢复健康。宝宝白天咳嗽不断的原因1、感冒:感冒是宝宝咳嗽的常...
南京Logo设计公司排行榜揭晓,精选优质设计机构!
南京,这座历史悠久的城市,不仅是江苏的省会,也是中国东部的重要经济、文化和政治中心,随着城市的发展,对品牌形象的需求也日益增长,从而催生了一批专业的Logo设计公司,本文将为您介绍南京地区的Logo设计公司排名,以帮...
最新季节任务攻略光遇一网打尽!
开篇介绍随着季节的更替,《光遇》游戏也迎来了全新的季节任务,对于热爱这款游戏的你来说,这无疑是一场充满挑战与惊喜的冒险之旅,本文将为你带来最新的季节任务攻略,助你轻松完成任务,探索更多游戏乐趣。任务概述最新季节任务涵...
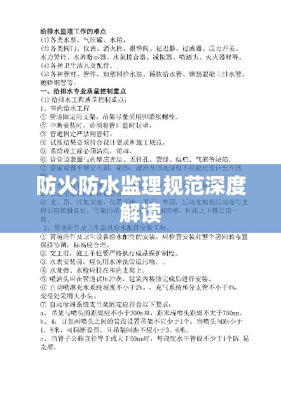
防火防水监理规范深度解读
随着建筑工程的不断发展,防火防水工作已成为建筑物设计和施工中的重要环节,监理规范作为保障工程质量和安全的关键,对于防火防水工程尤为重要,本文将详细介绍防火防水监理规范的主要内容,以确保建筑物防火防水工程的可靠性和安全...
立华家禽价格走势图表深度解析与最新趋势报告
近年来,随着人们生活水平的提高和消费结构的升级,家禽业得到了快速发展,作为家禽行业的领军企业之一,立华家禽的价格趋势一直是行业内关注的焦点,本文将结合最新的立华家禽价格趋势图表,对近期家禽价格走势进行分析和解读。立华...
乡镇突发事件处置方案,全面应对,保障安全稳定!
随着我国城市化进程的加快,乡镇突发事件的发生也呈现出上升趋势,突发事件对于乡镇的社会稳定、经济发展和人民生命财产安全具有重大影响,制定一套科学、高效、可行的乡镇突发事件处理方案显得尤为重要。乡镇突发事件类型乡镇突发事...
防疫责任落实整改:防疫工作整改方案
引言自新冠疫情爆发以来,全球各国都在积极应对这场前所未有的公共卫生危机。我国政府高度重视疫情防控工作,采取了一系列严格的措施,取得了显著的成效。然而,在防疫工作中,也暴露出一些问题,需要我们深入反思和整改。本文将围...
校车从业规范:校车法规
引言随着我国经济的快速发展和城市化进程的加快,校车服务在保障学生上下学安全方面发挥着越来越重要的作用。为了确保校车安全运行,提高校车服务质量,制定一套完善的校车从业规范势在必行。本文将围绕校车从业规范展开论述,旨在...
宣传桌子布置:宣传桌牌
宣传桌子布置的重要性在商业活动和促销活动中,宣传桌子布置扮演着至关重要的角色。一个精心设计的宣传桌子不仅能够吸引过往行人的目光,还能有效传达品牌信息,提升品牌形象。以下是一些关于宣传桌子布置的关键点,帮助您更好地理...
镜大招怎么不断:镜的大招怎么连续位移
引言:镜大招的魅力与挑战在游戏世界中,镜大招(Mirror Master's attack)是一种极具破坏力的技能,能够瞬间对敌人造成巨大的伤害。然而,要想不断使用镜大招,玩家需要掌握一系列的策略和技巧。本文将探讨...














蜀ICP备2020032544号-3